本文
河内長野市個人向け再生可能エネルギー導入促進補助金(個人向けの補助)
河内長野市個人向け再生可能エネルギー導入促進補助金(個人向けの補助)
令和7年度の申請受付は5月12日(月曜日)から開始します。
【注意事項】
★ 先に下記の事項に目を通してください ★
・申込期間 令和7年5月12日(月曜日)~令和7年12月15日(月曜日)(当日消印有効)
・令和7年度の予算を執行予定額(交付申請の合計金額)が超過した日(以下「予算超過日」といいます。)をもって申込終了となります。
・予算超過日に複数の申請があった場合は抽選を実施し予算の範囲内での受付となります。
・交付対象事業に係る契約・設置工事への着手等を行う前に申し込む(交付申請)必要があります。
・申し込みが可能な補助メニューの組み合わせや補助要件・機器要件を必ず参照してください。
・交付申請の際に太陽光発電設備等の設備費・設置工事費にかかる2者の見積書の提出(相見積)が必要です。
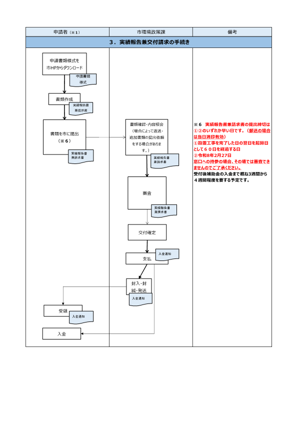
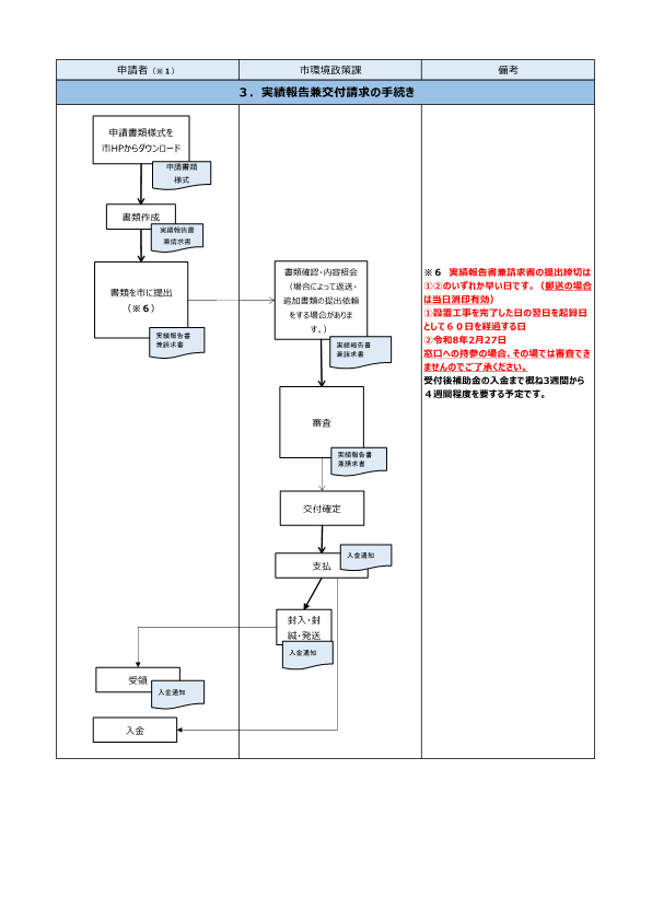
・実績報告書兼請求書の提出締切は次の(1)(2)のいずれか早い日です。(当日消印有効)
(1)設置工事を完了した日の翌日を起算日として60日を経過する日
(2)令和8年2月27日(金曜日)
・設備の設置後、法定耐用年数(太陽光発電設備17年、蓄電池6年、高効率給湯器6年、コージェネレーションシステム6年、電気自動車(車載型蓄電池)(普通自動車)6年、電気自動車(車載型蓄電池)(小型・軽自動車)4年、充放電設備6年)を経過するまで適正な使用を続ける必要があります。また、その確認として設置・使用状況について市長の求めに応じて現地の写真等を市に報告する必要があります。
【更新履歴】
(2025.11.14)・協調補助分の予算がなくなりました。以後の太陽光発電設備にかかる申請はベース分の予算額の範囲で交付決定されます。
(2025.05.27)・9.よくあるご質問に参考URLのリンクを掲載しました。
(2025.05.23)・9.よくあるご質問(補助要件・機器要件編)のA9に本市補助金と他の国の補助金との活用例を追記しました。
(2025.05.23)・6.必要な書類(ア)(イ)(ウ)<記入・提出するときの注意点>写真の撮り方について文言追記しました。
(2025.05.20)・「2.各補助メニューの補助金額の算出方法」の画像に「4.補助要件と機器要件」のものを表示していた誤り(PDFファイルは正常)を修正しました。
(2025.05.19)・「10.その他」にトップページへのリンクを掲載しました。
(2025.05.12)・よくあるご質問を掲載しました。
(2025.05.09)・交付申請書など令和7年度の様式がダウンロードできるようになりました。(このページの「6.必要な書類」からダウンロードできます。)。
(2025.05.02)・交付申請書など令和7年度の様式は現在準備中です(準備が整い次第このページの「6.必要な書類」にアップしてこの「更新履歴」に反映します。)。
目次
(各項目をクリックすると各項目の位置に移動できます。)
各補助メニューとFIT・FIP制度、住宅への太陽光発電設備の設置等との関係について
補助金の申請者については下記の要件をすべて満たしている必要があります。
(1)河内長野市民であることまたは実績報告書兼請求書の提出までに河内長野市民となる見込みであること
(2)市税を滞納していないこと
(3)暴力団員による不当な行為の防止等に関する法律(平成3年法律第77号)第2条第6号に規定する暴力団員または暴力団関係事業者(暴力団員が実質的に経営を支配する事業者その他同条第2号に規定する暴力団または暴力団員と密接な関係を有する事業者をいう。)でない者であること
(4)自ら居住する市内の住宅に対象機器(電気自動車を除く。)を購入し、かつ、設置しようとする者または自ら居住するため、市内にある対象機器付き住宅(新築分譲集合住宅を除く。)を購入しようとする者であること
(5)補助金交付決定を受ける前に対象機器に係る契約、設置工事への着手等を行っていないこと

上記の表が見えにくい場合にご覧ください。各補助メニューの補助金額の算出方法 [PDFファイル/93KB]

上記の表が見えにくい場合にご覧ください。申し込みが可能なメニューの組み合わせ [PDFファイル/52KB]

上記の表が見えにくい場合にご覧ください。補助要件と機器要件 [PDFファイル/144KB]
≪外部リンク参照≫
・FIT・FIP制度を利用しない「非FIT余剰電力買取」を実施する事業者を市に登録・公表する制度についてはこちらを参照ください。河内長野市再エネ導入促進のための非FIT余剰電力買取事業者登録制度について
・蓄電池の機器要件(家庭用( 4,800Ah ・セル未満)の場合)についてはこちらを参照ください。 一般社団法人環境共創イニシアチブ(SⅡ)蓄電システム登録済製品一覧<外部リンク>
・コージェネレーションシステムの機器要件についてはこちらを参照ください。 一般社団法人燃料電池普及促進協会(FCA)機器登録リスト<外部リンク>
・電気自動車(車載型蓄電池)の機器要件についてはこちらを参照ください。 経済産業省「クリーンエネルギー自動車導入促進補助金(CEV補助金)」 一般社団法人次世代自動車振興センター<外部リンク>
・充放電設備の機器要件についてはこちらを参照ください。 経済産業省「クリーンエネルギー自動車の普及促進に向けた充電・充てんインフラ等導入促進補助金」 一般社団法人次世代自動車振興センター<外部リンク>
高効率給湯器の機器要件については新設の場合は対象となる機器が、交換の場合は対象となる交換前/交換後の機器の組み合わせが定まっています。

上記の表が見えにくい場合はこちらをご覧ください。高効率給湯器の機器要件について [PDFファイル/63KB]
表「(2)高効率給湯器を既設の給湯器から交換して設置する場合」のみかたについて
「(2)高効率給湯器を既設の給湯器から交換して設置する場合」では、縦に並んだ項目が「交換前の機器」、横に並んだ項目が「交換後の機器」をそれぞれ表しています。
例えば、「1 ガス従来型給湯器」から「電気ヒートポンプ・ガス瞬間式併用型給湯機」への交換は対象、「2 ガス潜熱回収型給湯機(エコジョーズ)」から「電気ヒートポンプ給湯機(CO2冷媒)(太陽熱利用設備を使用しないもの)(エコキュート)」への交換は対象外となります。
各補助メニューとFIT・FIP制度、住宅への太陽光発電設備の設置等との関係について
上記に記載した6つのメニューの補助要件と機器要件について、FIT・FIP制度、住宅への太陽光発電設備の設置等との関係に着目して整理すると次のようになります。

上記の表が見えにくい場合にご覧ください。各補助メニューとFIT・FIP制度、住宅への太陽光発電設備の設置等との関係について [PDFファイル/77KB]
≪外部リンク参照≫
・FIT・FIP制度を利用しない「非FIT余剰電力買取」を実施する事業者を市に登録・公表する制度についてはこちらを参照ください。河内長野市再エネ導入促進のための非FIT余剰電力買取事業者登録制度について


上記の表が見えにくい場合はこちらをご覧ください。申請手続きの流れ [PDFファイル/677KB]
(イ)実績報告兼交付請求のとき
-------------------------------------------
(ウ)交付決定後に事業内容を変更する場合
(エ)法定耐用年数内に設備を処分する(売却し、譲渡し、交換し、 廃棄し、貸し付けしまたは担保に供する)場合
それぞれの手続きに必要な書類が異なります。
※(ウ)(エ)は該当する場合のみ必要
【注意事項】
・申込期間 令和7年5月12日(月曜日)~令和7年12月15日(月曜日)
・令和7年度の予算を執行予定額が超過した日をもって申込終了となります。
交付申請書に添付書類を添えて提出(市環境政策課に郵送又は持ち込み)してください。
※持ち込みでの提出の場合、その場での審査はできませんのでご了承ください。
≪添付書類≫
全メニュー共通
(1)補助対象経費等確認・計算書 [Excelファイル/52KB]
(3)申請者の住民票の写し(マイナンバーの記載の無いもの)又は、運転免許証の表面及び裏面の写し、パスポートの写し、マイナンバーカードの表面(顔写真のある面)の写し(記載されている住所と交付申請書に記載する住所が一致しているものに限る。)
太陽光発電設備
(4)太陽光発電設備(モジュール・パワーコンディショナー)の設備費及び設置工事費が確認できる2者以上の見積書の写し(※1)(※8)
(5)太陽光発電設備(モジュール・パワーコンディショナー)のメーカー名及び型番が確認できる書類の写し(※1)
(6)太陽電池モジュールの公称最大出力の合計値及びパワーコンディショナーの定格出力の合計値が確認できる書類の写し(※1)
(7)太陽電池モジュール及びパワーコンディショナーの設置予定箇所の現地写真(撮影日を書いた看板又は紙等を写しこんで撮影されたもの)(※1)
蓄電池
(8)蓄電池の設備費及び設置工事費が確認できる2者以上の見積書の写し(※2)(※8)
(9)蓄電池のメーカー名及び型番が確認できる書類の写し(※2)
(10)蓄電池の定格容量(kWh)及び定格容量(Ah・セル)が確認できる書類(仕様書など)(※2)
(11)蓄電池の設置予定箇所の現地写真又は交換前の蓄電池の写真(撮影日を書いた看板又は紙等を写しこんで撮影されたもの)(※2)
高効率給湯器
(12)高効率給湯器の設備費及び設置工事費が確認できる2者以上の見積書の写し(※3)(※8)
(13)高効率給湯器のメーカー名及び型番が確認できる書類の写し(※3)
(14)交換前の給湯器の写真(全景。撮影日を書いた看板又は紙等を写しこんで撮影されたもの)(※3)
(15)交換前の給湯器の機器の種別またはメーカー名及び型番が確認できる書類の写しもしくは機器に貼られた銘板ラベルの写真など(※3)
(16)高効率給湯器の設置予定箇所の現地写真(撮影日を書いた看板又は紙等を写しこんで撮影されたもの)(※3)
コージェネレーションシステム
(17)コージェネレーションシステムの設備費及び設置工事費が確認できる2者以上の見積書の写し(※4)(※8)
(18)コージェネレーションシステムのメーカー名及び型番が確認できる書類の写し(※4)
(19)コージェネレーションシステムの設置予定箇所の現地写真又は交換前のコージェネレーションシステムの写真(撮影日を書いた看板又は紙等を写しこんで撮影されたもの)(※4)
電気自動車
(20)電気自動車(車載型蓄電池)の車両本体の購入費が確認できる2者以上の見積書の写し(※5)(※8)
(21)電気自動車(車載型蓄電池)の車名及びグレード並びに蓄電容量(kWh)を確認できる書類の写し(※5)
(22)電気自動車(車載型蓄電池)が充放電設備と接続して外部給電が可能であることを示す書類(仕様書、パンフレット等)の写し(※5)
充放電設備
(23)充放電設備の設備費及び設置工事費が確認できる2者以上の見積書の写し(※6)(※8)
(24)充放電設備のメーカー名及び型番が確認できる書類の写し(※6)
(25)充放電設備の設置予定箇所の現地写真又は交換前の充放電設備の写真(※6)
必要に応じて提出
(26)工事(予定・実績)内容証明書 [Wordファイル/36KB](※7)
(27)その他市長が必要と認める書類
※1 太陽光発電設備の補助を利用する場合のみ必要
※2 蓄電池の補助を利用する場合のみ必要
※3 高効率給湯器の補助を利用する場合のみ必要
※4 コージェネレーションシステムの補助を利用する場合のみ必要
※5 電気自動車(車載型蓄電池)の補助を利用する場合のみ必要
※6 充放電設備の補助を利用する場合のみ必要
※7 添付書類のうち(5)(6)(9)(10)(13)(15)(18)(22)(24)を提出できない場合又は当該書類で確認できる事項が不十分である場合に、当該書類に代えて提出することができる。
※8 2者以上の見積書はいずれも同一の内容または同種・同等の内容であること。電気自動車(車載型蓄電池)の場合はオプション装備品を含めて同一の仕様であること。また、交付申請にあたってそれぞれの見積書に基づいて算出した補助金の申請額が異なる場合は、低い方の額となる見積書を採用すること。なお、申請する対象機器毎に独立した見積書を用意する必要はない。2者以上の見積書の内容(機器の型番等)が同一でない場合は交付申請書の理由記入欄(1)に必ず記入すること。また、実施する事業者が事実上一者に限られる場合は交付申請書の理由記入欄(2)に必ず記入すること。
※ 市長が特に必要と認める場合は、添付書類の一部を省略することができます。
<記入・提出するときの注意点>
・鉛筆、消えるボールペンで記入した場合は文字が消えて確認出来なくなる場合がありますので、消えないペンで記入してください。
・今後の手続き等のため本申請書のコピーをとり、補助金の交付まで保管してください。
・交付申請者は補助金の振込先となる口座の口座名義人と同一である必要があります。
・写真の撮り方については写真の撮り方 [PDFファイル/571KB]を参照してください。
※日付を表示するアプリの使用は認めません。必ず撮影日を書いた看板又は紙等を写しこんでください。
【注意事項】提出締切は次の(1)(2)のいずれか早い日です。(当日消印有効)
(1)設置工事を完了した日の翌日を起算日として60日を経過する日
(2)令和8年2月27日(金曜日)
実績報告書兼請求書に添付書類を添えて提出(市環境政策課に郵送または持ち込み)してください。
※持ち込みでの提出の場合、その場での審査はできませんのでご了承ください。
実績報告書兼請求書(様式第5号) [Wordファイル/53KB]
≪添付書類≫
全メニュー共通
(1)所要額等確認・計算書 [Excelファイル/52KB]
※協調補助分の予算が上限に達する前に交付決定通知書を受け取った場合はこちらの様式 [Excelファイル/51KB]を使用してください。
(2)補助対象設備を導入した住宅の全景写真(撮影日を書いた看板又は紙等を写しこんで撮影されたもの)
(3)申請者の住民票の写し(マイナンバーの記載の無いもの)又は、運転免許証の表面及び裏面の写し、パスポートの写し、マイナンバーカードの表面(顔写真のある面)の写し(記載されている住所と申請機器の設置場所が一致しているものに限る。)
(4)交付申請者の口座情報が確認できるもの(通帳の写し等)
太陽光発電設備
(5)太陽光発電設備(モジュール・パワーコンディショナー)の設備費及び設置工事費が確認できる申請者宛ての領収書の写し(※1)(※7)(※8)
(6)太陽電池モジュールの公称最大出力の合計値及びパワーコンディショナーの定格出力の合計値が確認できる書類の写し(※1)
(7)太陽電池モジュール及びパワーコンディショナーが新品であることが確認できる書類(出荷証明書等)の写し(※1)
(8)FIT・FIPによる余剰電力の売電を行っていないことが分かる証明等またはア及びイ(※1)
ア電力会社との連系協議書類(系統連系申込書、契約書、申合書等のFIT制度による連系でないことの分かる書類)の写し
イその他付随資料(単線結線図、発電所構内図等、需要設備のある自家消費型であることの分かる図面)の写し
(9)太陽電池モジュール及びパワーコンディショナーの設置箇所の現地写真(撮影日を書いた看板又は紙等を写しこんで撮影されたもの)(※1)
(10)設置した太陽電池モジュール及びパワーコンディショナーの型番を示す写真(領収書等に型番の記載があれば省略可能)(撮影日を書いた看板又は紙等を写しこんで撮影されたもの)(※1)(※9)
蓄電池
(11)蓄電池の設備費及び設置工事費が確認できる申請者宛ての領収書の写し(※2)(※7)(※8)
(12)蓄電池の定格容量(kWh)及び定格容量(Ah・セル)が確認できる書類の写し(仕様書など)(※2)
(13)蓄電池が新品であることが確認できる書類(出荷証明書等)の写し(※2)
(14)蓄電池が太陽光発電設備によって発電した電気を蓄電するものであることが分かる資料(単線結線図など)(※2)
(15)蓄電池の設置箇所の現地写真(設置状況が分かるもの。撮影日を書いた看板又は紙等を写しこんで撮影されたもの。)(※2)
(16)設置した蓄電池の型番を示す写真(領収書等に型番の記載があれば省略可能)(撮影日を書いた看板又は紙等を写しこんで撮影されたもの)(※2)(※9)
高効率給湯器
(17)高効率給湯器の設備費及び設置工事費が確認できる申請者宛ての領収書の写し(※3)(※7)(※8)
(18)高効率給湯器が新品であることが確認できる書類(出荷証明書等)の写し(※3)
(19)高効率給湯器の設置箇所の現地写真(撮影日を書いた看板又は紙等を写しこんで撮影されたもの)(※3)
(20)設置した高効率給湯器(システム又はヒートポンプユニット及び貯湯ユニット)の型番を示す写真(領収書等に型番の記載があれば省略可能)(撮影日を書いた看板又は紙等を写しこんで撮影されたもの)(※3)(※9)
(21)設置した高効率給湯器の機器の種別が確認できる書類の写し又は機器に貼られた銘板ラベルの写真(撮影日を書いた看板又は紙等を写しこんで撮影されたもの)など(※3)
(22)(高効率給湯器の補助を受ける場合)太陽電池モジュール及びパワーコンディショナーの設置箇所の現地写真(撮影日を書いた看板又は紙等を写しこんで撮影されたもの)(※3)
コージェネレーションシステム
(23)コージェネレーションシステムの設備費及び設置工事費が確認できる申請者宛ての領収書の写し(※4)(※7)(※8)
(24)コージェネレーションシステムが新品であることが確認できる書類(出荷証明書等)の写し(※4)
(25)コージェネレーションシステムの設置箇所の現地写真(撮影日を書いた看板又は紙等を写しこんで撮影されたもの)(※4)
(26)設置したコージェネレーションシステム(燃料電池ユニット及び貯湯ユニット。貯湯槽が燃料電池ユニットと一体となっている場合は貯湯ユニット分は不要)の型番を示す写真(領収書等に型番の記載があれば省略可能)(撮影日を書いた看板又は紙等を写しこんで撮影されたもの)(※4)(※9)
(27)(コージェネレーションシステムの補助を受ける場合)太陽電池モジュール及びパワーコンディショナーの設置箇所の現地写真(撮影日を書いた看板又は紙等を写しこんで撮影されたもの)(※4)
電気自動車(車載型蓄電池)
(28)電気自動車(車載型蓄電池)の車両本体の購入費が確認できる申請者宛ての領収書の写し(金額が車両本体以外のものも区分けせずに記載されている場合は、加えて車両本体の支払額がわかる内訳明細書等を添付すること。)(※5)(※7)(※8)
(29)電気自動車(車載型蓄電池)にかかる申請者と所有者が同一であることが分かる「所有者」名と「使用者」名が一致する自動車検査証の写し(※5)
(30)電気自動車(車載型蓄電池)の車名及びグレード並びに蓄電容量(kWh)を確認できる書類の写し(領収書等に車名及びグレード並びに蓄電容量(kWh)の記載があれば省略可能)(※5)(※9)
(31)電気自動車(車載型蓄電池)の車両引渡日を確認できる書類の写し(領収書等に車両引渡日の記載があれば省略可能)(※5)(※9)
(32)電気自動車(車載型蓄電池)の写真(補助対象設備を導入した住宅の駐車スペースにて撮影日を書いた看板又は紙等を写しこんで撮影されたもの)(※5)
(33)電気自動車(車載型蓄電池)が太陽光発電設備と接続して充電を行うものであることが分かる資料(電気系統図など)(※5)
充放電設備
(34)充放電設備の設備費及び設置工事費が確認できる申請者宛ての領収書の写し(※6)(※7)(※8)
(35)充放電設備が新品であることが確認できる書類(出荷証明書等)の写し(※6)
(36)充放電設備の設置箇所の現地写真(撮影日を書いた看板又は紙等を写しこんで撮影されたもの)(※6)
(37)設置した充放電設備の型番を示す写真(領収書等に型番の記載があれば省略可能)(撮影日を書いた看板又は紙等を写しこんで撮影されたもの)(※6)(※9)
(38)充放電設備が太陽光発電設備から電力供給可能となるよう措置されていることが分かる資料(電気系統図など)(※6)
必要に応じて提出
(39)工事(予定・実績)内容証明書 [Wordファイル/36KB](※10)
(40)その他市長が必要と認める書類
※1 太陽光発電設備の補助を利用する場合のみ必要
※2 蓄電池の補助を利用する場合のみ必要
※3 高効率給湯器の補助を利用する場合のみ必要
※4 コージェネレーションシステムの補助を利用する場合のみ必要
※5 電気自動車(車載型蓄電池)の補助を利用する場合のみ必要
※6 充放電設備の補助を利用する場合のみ必要
※7 対象機器ごとの内訳、費用の内訳については他の書類で確認できれば差し支えない。
※8 申請者宛ての領収書が発行されないケースのうち申請者から販売事業者等へ口座振替等による支払いを行った場合は、口座振替支払い依頼書の控え、インターネットの送金履歴等申請者から販売事業者等への支払いの事実を確認できる書類の写しを申請者宛ての領収書の写しに代えて提出することができる。
また、申請者宛ての領収書が発行されないケースのうちローン会社から申請者を介さず直接販売事業者等に支払う方式のローン払い等であるため申請者から販売事業者等へ支払いを行わない場合は、「実績報告兼請求書を提出する日までに販売事業者等から申請者へ所有権が移転していること」及び「申請者がローンを返済できないときに所有権の移転等が起こりえない契約となっていること」を確認できる書類の写しを申請者宛ての領収書の写しに代えて提出することができる。
※9 条件を満たす場合は省略可能
※10 添付書類のうち(6)(7)(10)(12)(13)(16)(18)(20)(21)(24)(26)(35)(37)を提出できない場合又は当該書類で確認できる事項が不十分である場合に、当該書類に代えて提出することができる。
※ 市長が特に必要と認める場合は、添付書類の一部を省略することができます。
<記入・提出するときの注意点>
・交付決定番号は、郵送しました「補助金交付決定通知書」を確認のうえ、記入してください。
・鉛筆、消えるボールペンで記入した場合は文字が消えて確認出来なくなる場合がありますので、消えないペンで記入してください。
・実績報告の内容を確認することがあるため、報告書のコピーを補助金の交付まで保管してください。
・写真の撮り方については写真の撮り方 [PDFファイル/571KB]を参照してください。
※日付を表示するアプリの使用は認めません。必ず撮影日を書いた看板又は紙等を写しこんでください。
計画(変更・中止)承認申請書に添付書類を添えて提出(市環境政策課に郵送又は持ち込み)してください。
※持ち込みでの提出の場合、その場での審査はできませんのでご了承ください。
計画(変更・中止)承認申請書(様式第3号) [Wordファイル/39KB]
≪添付書類≫(内容に変更があったものを添付すること)
全メニュー共通
(1)補助対象経費等確認・計算書 [Excelファイル/52KB]
※協調補助分の予算が上限に達する前に交付決定通知書を受け取った場合はこちらの様式 [Excelファイル/51KB]を使用してください。
太陽光発電設備
(2)太陽光発電設備(モジュール・パワーコンディショナー)の設備費及び設置工事費が確認できる2者以上の見積書の写し(※1)(※8)
(3)太陽光発電設備(モジュール・パワーコンディショナー)のメーカー名及び型番が確認できる書類の写し(※1)
(4)太陽電池モジュールの公称最大出力の合計値及びパワーコンディショナーの定格出力の合計値が確認できる書類の写し(※1)
(5)太陽電池モジュール及びパワーコンディショナーの設置予定箇所の現地写真(撮影日を書いた看板又は紙等を写しこんで撮影されたもの)(※1)
蓄電池
(6)蓄電池の設備費及び設置工事費が確認できる2者以上の見積書の写し(※2)(※8)
(7)蓄電池のメーカー名及び型番が確認できる書類の写し(※2)
(8)蓄電池の定格容量(kWh)及び定格容量(Ah・セル)が確認できる書類(仕様書など)(※2)
(9)蓄電池の設置予定箇所の現地写真又は交換前の蓄電池の写真(撮影日を書いた看板又は紙等を写しこんで撮影されたもの)(※2)
高効率給湯器
(10)高効率給湯器の設備費及び設置工事費が確認できる2者以上の見積書の写し(※3)(※8)
(11)高効率給湯器のメーカー名及び型番が確認できる書類の写し(※3)
(12)交換前の給湯器の写真(全景。撮影日を書いた看板又は紙等を写しこんで撮影されたもの)(※3)
(13)交換前の給湯器の機器の種別またはメーカー名及び型番が確認できる書類の写しもしくは機器に貼られた銘板ラベルの写真など(※3)
(14)高効率給湯器の設置予定箇所の現地写真(撮影日を書いた看板又は紙等を写しこんで撮影されたもの)(※3)
コージェネレーションシステム
(15)コージェネレーションシステムの設備費及び設置工事費が確認できる2者以上の見積書の写し(※4)(※8)
(16)コージェネレーションシステムのメーカー名及び型番が確認できる書類の写し(※4)
(17)コージェネレーションシステムの設置予定箇所の現地写真又は交換前のコージェネレーションシステムの写真(撮影日を書いた看板又は紙等を写しこんで撮影されたもの)(※4)
電気自動車(車載型蓄電池)
(18)電気自動車(車載型蓄電池)の車両本体の購入費が確認できる2者以上の見積書の写し(※5)(※8)
(19)電気自動車(車載型蓄電池)の車名及びグレード並びに蓄電容量(kWh)を確認できる書類の写し(※5)
(20)電気自動車(車載型蓄電池)が充放電設備と接続して外部給電が可能であることを示す書類(仕様書、パンフレット等)の写し(※5)
充放電設備
(21)充放電設備の設備費及び設置工事費が確認できる2者以上の見積書の写し(※6)(※8)
(22)充放電設備のメーカー名及び型番が確認できる書類の写し(※6)
(23)充放電設備の設置予定箇所の現地写真又は交換前の充放電設備の写真(※6)
(24)工事(予定・実績)内容証明書 [Wordファイル/36KB] (※7)
(25)その他市長が必要と認める書類
※1 太陽光発電設備の補助を利用する場合のみ必要
※2 蓄電池の補助を利用する場合のみ必要
※3 高効率給湯器の補助を利用する場合のみ必要
※4 コージェネレーションシステムの補助を利用する場合のみ必要
※5 電気自動車(車載型蓄電池)の補助を利用する場合のみ必要
※6 充放電設備の補助を利用する場合のみ必要
※7 添付書類のうち(3)(4)(7)(8)(11)(13)(16)(20)(22)を提出できない場合又は当該書類で確認できる事項が不十分である場合に、当該書類に代えて提出することができる。
※8 【交付申請の内容と仕様が異なるとき】2者以上の見積書はいずれも同一の内容又は同種・同等の内容であること。電気自動車(車載型蓄電池)の場合はオプション装備品を含めて同一の仕様であること。また、交付申請にあたってそれぞれの見積書に基づいて算出した補助金の申請額が異なる場合は低い方の額になる見積書を採用すること。
2者以上の見積書の内容(機器の型番等)が同一でない場合は「計画(変更・中止)承認申請書」の理由記入欄(1)に必ず記入すること。また、実施する事業者が事実上一者に限られる場合は「計画(変更・中止)承認申請書」の理由記入欄(2)に必ず記入すること。
【交付申請の内容と仕様が同一のとき】見積書の機器の型番が交付申請時の機器の型番と同一でない場合は「計画(変更・中止)承認申請書」の理由記入欄(3)に必ず記入すること。
※ 市長が特に必要と認める場合は、添付書類の一部を省略することができます。
<記入・提出するときの注意点>
・鉛筆、消えるボールペンで記入した場合は文字が消えて確認出来なくなる場合がありますので、消えないペンで記入してください。
・今後の手続き等のため申請書のコピーをとり、補助金の交付まで保管してください。
・写真の撮り方については写真の撮り方 [PDFファイル/571KB]を参照してください。
※日付を表示するアプリの使用は認めません。必ず撮影日を書いた看板又は紙等を写しこんでください。
財産処分承認申請書を市環境政策課に提出してください。承認を受けて対象機器を法定耐用年数の期間内に処分したときは、財産処分報告書を市環境政策課に提出してください。
財産処分承認申請書(様式第6号) [Wordファイル/30KB]
財産処分報告書(様式第8号) [Wordファイル/25KB]
申請書類については市環境政策課に郵送または持ち込みしてください。
※持ち込みでの提出の場合、その場での審査はできませんのでご了承ください。
≪提出先(宛先)≫
〒586-8501 河内長野市原町一丁目1番1号
河内長野市環境政策課 再生可能エネルギー導入促進補助金担当
問い合わせの内容に応じて窓口が異なります。
≪補助金の制度・手続きに関すること≫
◯河内長野市 環境政策課 環境政策係
電話番号:0721-53-1111
≪製品や料金に関すること≫
製品や料金に関する相談は下記の本市と「河内長野市域における温室効果ガス排出量削減に向けた事業の実施に関する協定」を締結した協力事業者までお問い合わせください。
◯関西電力株式会社
問い合わせ先:関西電力 はぴeライフコール
窓口開設曜日・時間:9:00~18:00(年末年始除く)
電話番号:0800-0800-500
◯大阪ガス株式会社
【個人向け補助窓口】
問い合わせ先:大阪ガス株式会社受付専用ダイヤル
窓口開設曜日・時間:全日・9時00分~17時30分 ※年末年始(12月29日(月)~1月3日(土)まで)は除く
電話番号:0120-100026
FAX番号:0120-6-94817
※民間事業者等向けの窓口については別ページ「河内長野市自己所有型民間事業者等向け再生可能エネルギー導入促進補助金(自己所有型太陽光発電設備を導入する民間事業者等向けの補助)」内の「(8)問い合わせ先」に掲載しています。
◯河内長野ガス株式会社
問い合わせ先:河内長野ガス株式会社受付ダイヤル
窓口開設曜日・時間:全日・9時00分~17時00分※年末年始は除く
電話番号:0120-530-012
FAX番号:0721-53-3557
◯大阪府LPガス協会南河内支部狭山長野地区
問い合わせ先:大阪府LPガス協会南河内支部狭山長野地区
窓口開設曜日・時間:(平日)9時00分~17時00分(12時00分~13時00分は閉設)
電話番号:0721-53-2648
FAX番号:0721-53-6848
≪その他脱炭素施策・環境施策に関すること≫
河内長野市 環境政策課 環境政策係
電話番号:0721-53-1111
FAX番号:0721-55-1435
【参考リンク】
「補助要件・機器要件編」のQ9「補助金の併用について具体的に教えてほしい。」関連の参考情報として紹介します。
(注意:本補助金とは別の補助金です。)住宅省エネ2025キャンペーン事業「よくあるご質問」(他の補助金との併用)<外部リンク>
リンク先のNo.2を参照してください。
河内長野市再生可能エネルギー導入促進補助金【重点対策加速化事業】(トップページ)https://www.city.kawachinagano.lg.jp/soshiki/14/88723.html
