本文
河内長野市民間事業者等向け再生可能エネルギー導入促進補助金(民間事業者向けの補助)
河内長野市民間事業者等向け再生可能エネルギー導入促進補助金(民間事業者向けの補助)
令和7年度の申請受付は5月12日(月曜日)から開始します。
【注意事項】
★ 先に下記の事項に目を通してください ★
・市内の民間事業者に対して直接交付されるものではなく、オンサイトPPAモデルによるサービス「PPAモデル事業プラン」を実施する登録事業者に交付される補助金です。そのため、補助金の申請者は「PPAモデル事業プラン」の登録事業者となります。
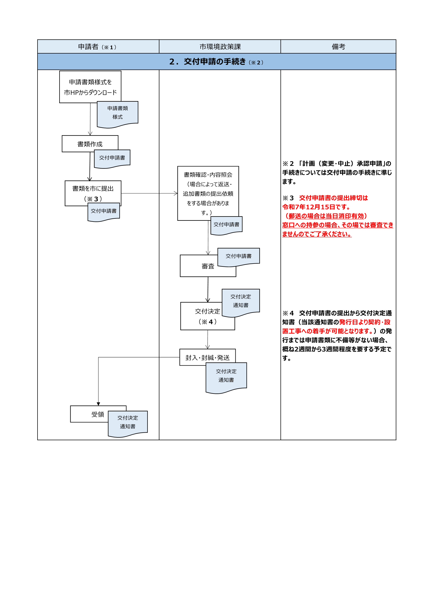
・申込期間 令和7年5月12日(月曜日)~令和7年12月15日(月曜日)(当日消印有効)
・令和7年度の予算を執行予定額(交付申請の合計金額)が超過した日(以下「予算超過日」といいます。)をもって申込終了となります。
・予算超過日に複数の申請があった場合は抽選を実施し予算の範囲内での受付となります。
・登録事業プランに係る契約・設置工事の契約・着手等を行う前に申し込む(交付申請)必要があります。
・申し込みが可能な補助メニューの組み合わせや補助要件・機器要件を必ず参照してください。
・交付申請の際に太陽光発電設備等の設備費・設置工事費にかかる2者の見積書の提出(相見積)が必要です。
・実績報告書兼請求書の提出締切は次の(1)(2)のいずれか早い日です。(当日消印有効)
(1)設置工事を完了した日の翌日を起算日として60日を経過する日
(2)令和8年2月27日(金曜日)
・設備の設置後、法定耐用年数(太陽光発電設備17年、蓄電池6年)を経過するまで適正な使用を続ける必要があります。また、その確認として設置・使用状況について市長の求めに応じて現地の写真等を市に報告する必要があります。
【更新履歴】
(2025.12.16)・令和7年度の申請受付は12月15日(月曜日)で終了しました。
(2025.05.09)・交付申請書など令和7年度の様式がダウンロードできるようになりました。(このページの「8.必要な書類」からダウンロードできます。)
(2025.05.02)・交付申請書など令和7年度の様式は現在準備中です(準備が整い次第このページの「8.必要な書類」にアップしてこの「更新履歴」に反映します。)
目次
(各項目をクリックすると各項目の位置に移動できます。)
≪太陽光発電設備等のオンサイトPPAモデルにご興味ある市内民間事業者のかたへ≫
(エ)法定耐用年数内に設備を処分する(売却し、譲渡し、交換し、 廃棄し、貸し付けしまたは担保に供する)場合
民間事業者等向けの補助については、市内の民間事業者に対して直接交付するものではなく、オンサイトPPAモデルによるサービス「PPAモデル事業プラン」を実施する登録事業者に補助金を交付して、サービス料金から市補助金相当額が控除されることで、市内事業者等に還元する仕組みです。
したがって、補助金の補助対象者(申請者)は「河内長野市事業所向けPPAモデル事業プランの登録事業者」となります。
≪オンサイトPPAモデルとは≫
太陽光発電設備等の所有者である事業者が、電気の供給を受けて使用している施設等に太陽光発電設備等を当該事業者の費用により設置し、所有・維持管理をした上で、当該太陽光発電設備等から発電された電力を当該需要家に供給する契約方式をいいます。

≪太陽光発電設備等のオンサイトPPAモデルにご興味ある市内民間事業者のかたへ≫
下記の「2.補助対象施設」に該当する民間事業所等については、PPAモデル事業プランを実施する登録事業者と市からの補助金を反映したサービス料金でPPAモデル事業プランを契約することができます。
登録事業者一覧については、下記URLのリンク先にあります。
河内長野市事業所向けPPAモデル事業プランの登録制度について(現在は登録なし)
太陽光発電設備が設置されていない市内の事務所、事業所等(店舗併用住宅を含む)で、日本国内で事業活動を営んでおり、かつ、下記のいずれかに該当するものが所有する施設
ア 会社法(平成17年法律第86号)第2条第1号に規定する会社
イ 法人税法(昭和40年法律第34号)第2条第7号に規定する協同組合等
ウ 保険業法(平成7年法律第105号)第2条第2項に規定する保険会社
エ 社会福祉法(昭和26年法律第45号)第22条に規定する社会福祉法人
オ 私立学校法(昭和24年法律第270号)第3条に規定する学校法人
カ 医療法(昭和23年法律第205号)第39条第2項に規定する医療法人
キ 宗教法人法(昭和26年法律第126号)第4条第2項に規定する宗教法人
ク 一般社団法人及び一般財団法人に関する法律(平成18年法律第48号)第2条第1号に規定する一般社団法人等
ケ 特定非営利活動促進法(平成10年法律第7号)第2条第2項に規定する特定非営利活動法人
コ 建物の区分所有等に関する法律(昭和37年法律第69号)第3条に規定する団体
サ 個人事業主
シ その他環境大臣の承認を得て、市長が適当と認める者
登録事業プランにより補助対象施設に自立運転機能を持つ太陽光発電設備等を設置する事業
(補助対象施設の所有者ではなく、市に登録された事業者に対して補助金が交付されます。)
| 補助メニュー | 太陽光発電設備 (自家消費型・PPA) |
蓄電池(PPA) |
| 補助金額の 算出方法 |
|
|
| 1件あたりの 補助金額上限(円) |
10,000,000 | 1,000,000 |
| 申請パターン | 太陽光発電設備 (自家消費型・PPA) |
蓄電池(PPA) |
| パターン1 | ○ | |
| パターン2 | ○ | ○ |
| ※上記の2パターンが申請可能な組み合わせです。(蓄電池単独の補助はできません。) | ||
| 補助メニュー | 太陽光発電設備 (自家消費型・PPA) |
蓄電池(PPA) |
| 補助要件、運用等に係る要件 |
(市内民間事業者に直接補助金が交付されるものではありません。市に登録したPPA事業者に対して補助金が交付され、当該PPA事業者とPPAモデル事業プランの契約を締結した場合に補助金がそのサービス料金に反映(低減)されるものです。) ・設置する補助対象施設に太陽光発電設備が設置されていないこと。 |
(市内民間事業者に直接補助金が交付されるものではありません。市に登録したPPA事業者に対して補助金が交付され、当該PPA事業者とPPAモデル事業プランの契約を締結した場合に補助金がそのサービス料金に反映(低減)されるものです。) ・補助金交付決定を受ける前に補助対象事業に係る契約、補助対象施設への太陽光発電設備等の設置工事への着手等を行っていないこと。 |
| 機器要件 |
ア 太陽光発電設備を構成するモジュールが、国際電気標準会議(IEC)のIECEE-PV-FCS制度に加盟する海外認証機関又はIECEE-CB認証機関による太陽電池モジュール認証を受けたものであること。 |
ア 未使用品(新品)であること |
| ※これらの要件に違反したことが明らかになった場合は、交付決定を取り消し、補助金の返還を求めることがあります。 | ||
上記の表が見えにくい場合にご覧ください。補助要件と機器要件 [PDFファイル/135KB]
外部リンク参照
蓄電池(家庭用(4,800Ah・セル未満)の場合)の機器要件についてはこちらを参照ください。 一般社団法人環境共創イニシアチブ(SⅡ)蓄電システム登録済製品一覧<外部リンク>



上記の表が見えにくい場合はこちらをご覧ください。申請手続きの流れ [PDFファイル/723KB]
(イ)実績報告兼交付請求のとき
-------------------------------------------
(ウ)交付決定後に事業内容を変更する場合
(エ)法定耐用年数内に設備を処分する(売却し、譲渡し、交換し、 廃棄し、貸し付けしまたは担保に供する)場合
それぞれの手続きに必要な書類が異なります。
※(ウ)(エ)は該当する場合のみ必要
【注意事項】
・申込期間 令和7年5月12日(月曜日)~令和7年12月15日(月曜日)
・令和7年度の予算を執行予定額が超過した日をもって申込終了となります。
交付申請書に添付書類を添えて提出(市環境政策課に郵送又は持ち込み)してください。
※持ち込みでの提出の場合、その場での審査はできませんのでご了承ください。
≪添付書類≫
(1)補助対象経費等確認・計算書 [Excelファイル/66KB]
(2)補助事業の内容(補助対象経費等確認・計算書の別シート [Excelファイル/66KB])
(3)補助事業に係るリース契約詳細(補助対象経費等確認・計算書の別シート [Excelファイル/66KB])(※1)
(4)誓約書(補助対象経費等確認・計算書の別シート [Excelファイル/66KB])
(5)太陽光発電設備(モジュール・パワーコンディショナー)の設備費及び設置工事費が確認できる2者以上の見積書の写し(※5)
(6)太陽光発電設備(モジュール・パワーコンディショナー)のメーカー名・型番が確認できる書類の写し
(7)太陽電池モジュールの公称最大出力の合計値及びパワーコンディショナーの定格出力の合計値が確認できる書類の写し
(8)太陽電池モジュール及びパワーコンディショナーの設置予定箇所の現地写真(撮影日を書いた看板又は紙等を写しこんで撮影されたもの)
(9)蓄電池の設備費及び設置工事費が確認できる2者以上の見積書の写し(※2)(※5)
(10)蓄電池のメーカー名・型番が確認できる書類の写し(※2)
(11)蓄電池の定格容量(kWh)及び(Ah・セル)が確認できる書類の写し(※2)
(12)蓄電池の設置予定箇所の現地写真(撮影日を書いた看板又は紙等を写しこんで撮影されたもの)(※2)
(13)税務署で発行される申請者に係る直近3年度分の納税証明書(法人税、消費税及び地方消費税)の写し
(14)法務局で発行される商業・法人登記にかかる履歴事項全部証明書(発行が3カ月以内のもの)の写し
(15)補助対象施設の所有者の税務署に提出した開業届の写し(※3)
(16)工事(予定・実績)内容証明書 [Wordファイル/26KB](※4)
(17)その他市長が必要と認める書類
※1 登録事業プランを提供する事業者と太陽光発電システムの所有者が異なる場合のみ必要
※2 蓄電池を導入する場合のみ必要
※3 補助対象施設の所有者が個人事業主の場合のみ必要
※4 添付書類のうち(6)(7)(10)(11)を提出できない場合又は当該書類で確認できる事項が不十分である場合に、当該書類に代えて提出することができる。
※5 2者以上の見積書はいずれも同一の内容又は同種・同等の内容であること。また、交付申請にあたってそれぞれの見積書に基づいて算出した補助金の申請額が異なる場合は、低い方の額となる見積書を採用すること。なお、申請する対象機器毎に独立した見積書を用意する必要はない。2者以上の見積書の内容(機器の型番等)が同一でない場合は交付申請書の理由記入欄に必ず記入すること。
※ 市長が特に必要と認める場合は、添付書類の一部を省略することができます。
<記入・提出するときの注意点>
・鉛筆、消えるボールペンで記入した場合は文字が消えて確認出来なくなる場合がありますので、消えないペンで記入してください。
・今後の手続き等のため本申請書のコピーをとり、補助金の交付まで保管してください。
・写真の撮り方については写真の撮り方 [PDFファイル/494KB]を参照してください。
【注意事項】提出締切は次の(1)(2)のいずれか早い日です。(当日消印有効)
(1)設置工事を完了した日の翌日を起算日として60日を経過する日
(2)令和8年2月27日(金曜日)
交付申請書に添付書類を添えて提出(市環境政策課に郵送または持ち込み)してください。
※持ち込みでの提出の場合、その場での審査はできませんのでご了承ください。
実績報告書兼請求書(様式第5号) [Wordファイル/41KB]
≪添付書類≫
(1)所要額等確認・計算書 [Excelファイル/58KB]
(2)補助事業の内容(実績)(所要額等確認・計算書の別シート) [Excelファイル/58KB]
(3)補助事業に係るリース契約詳細(実績)(※1)(所要額等確認・計算書の別シート) [Excelファイル/58KB]
(4)太陽光発電設備(モジュール・パワーコンディショナー)の設備費及び設置工事費が確認できる申請者宛ての領収書の写し(※5)(※6)
(5)太陽電池モジュールの公称最大出力の合計値及びパワーコンディショナーの定格出力の合計値が確認できる書類の写し
(6)太陽電池モジュール及びパワーコンディショナーが新品であることが確認できる書類(出荷証明書等)の写し
(7)FIT・FIP制度による余剰電力の売電を行っていないことが分かる証明等またはア及びイ
ア電力会社との連系協議書類(系統連系申込書、契約書、申合書等のFITによる連系でないことの分かる書類)の写し
イその他付随資料(単線結線図、発電所構内図等、需要設備のある自家消費型であることの分かる図面)の写し
(8)太陽電池モジュール及びパワーコンディショナーの設置箇所の現地写真(撮影日を書いた看板又は紙等を写しこんで撮影されたもの)
(9)設置した太陽電池モジュール及びパワーコンディショナーの型番を示す写真(登録事業プランに係る契約書に型番の記載があれば省略可能)(撮影日を書いた看板又は紙等を写しこんで撮影されたもの)(※3)
(10)太陽光発電システムを設置した建物の全景写真(撮影日を書いた看板又は紙等を写しこんで撮影されたもの)
(11)蓄電池の設備費及び設置工事費が確認できる申請者宛ての領収書の写し(※2)(※5)(※6)
(12)蓄電池の定格容量(kWh)及び定格容量(Ah・セル)が確認できる書類の写し(仕様書など)(※2)
(13)蓄電池が新品であることが確認できる書類(出荷証明書等)の写し
(14)蓄電池の設置箇所の現地写真(撮影日を書いた看板又は紙等を写しこんで撮影されたもの)(※2)
(15)設設置した蓄電池の型番を示す写真(登録事業プランに係る契約書に型番の記載があれば省略可能)(撮影日を書いた看板又は紙等を写しこんで撮影されたもの)(※2、※3)
(16)蓄電池が太陽光発電設備によって発電した電気を蓄電するものであることが分かる資料(単線結線図など)(※2)
(17)登録事業プランに係る契約書の写し
(18)補助金の交付申請をすること及び補助金交付額相当分が補助対象施設の所有者に還元されることが説明されたことが分かる書類の写し(写しが提出された登録事業プランに係る契約書等で確認できる場合は省略可能)(※3)
(19)補助事業に係るリース契約書の写し(※1)
(20)補助事業により導入した設備について登録事業プランを提供する事業者が処分制限期間満了まで継続的に使用するために必要な措置等を証明できる書類の写し(写しが提出されたリース契約書等で確認できる場合は省略可能)(※1)(※3)
(21)交付申請者の口座情報が確認できるもの(通帳のコピー等)
(22)工事(予定・実績)内容証明書 [Wordファイル/26KB](※4)
(23)その他市長が必要と認める書類
※1 登録事業プランを提供する事業者と太陽光発電システムの所有者が異なる場合のみ必要
※2 蓄電池を導入する場合のみ必要
※3 条件を満たす場合は省略可能
※4 添付書類のうち(5)(6)(9)(12)(13)(15)を提出できない場合又は当該書類で確認できる事項が不十分である場合に、当該書類に代えて提出することができる。
※5 対象機器ごとの内訳、費用等の内訳については他の書類で確認できれば差し支えない。
※6 申請者宛ての領収書が発行されないケースのうち申請者から販売事業者等へ口座振替等による支払いを行った場合は、口座振替支払い依頼書の控え、インターネットの送金履歴等申請者から販売事業者等への支払いの事実を確認できる書類の写しを申請者宛ての領収書の写しに代えて提出することができる。
また、申請者宛ての領収書が発行されないケースのうちローン会社から申請者を介さず直接販売事業者等に支払う方式のローン払い等であるため申請者から販売事業者等へ支払いを行わない場合は、「実績報告兼請求書を提出する日までに販売事業者等から申請者へ所有権が移転していること」及び「申請者がローンを返済できないときに所有権の移転等が起こりえない契約となっていること」を確認できる書類の写しを申請者宛ての領収書の写しに代えて提出することができる。
※ 市長が特に必要と認める場合は、添付書類の一部を省略することができます。
<記入・提出するときの注意点>
・交付決定番号は、郵送しました「補助金交付決定通知書」を確認のうえ、記入してください。
・鉛筆、消えるボールペンで記入した場合は文字が消えて確認出来なくなる場合がありますので、消えないペンで記入してください。
・実績報告の内容を確認することがあるため、報告書のコピーを補助金の交付まで保管してください。
・写真の撮り方については写真の撮り方 [PDFファイル/494KB]を参照してください。
計画(変更・中止)承認申請書に添付書類を添えて提出(市環境政策課に郵送又は持ち込み)してください。
※持ち込みでの提出の場合、その場での審査はできませんのでご了承ください。
計画(変更・中止)承認申請書(様式第3号) [Wordファイル/37KB]
≪添付書類≫(内容に変更があったものを添付すること)
(1)補助対象経費等確認・計算書 [Excelファイル/58KB]
(2)補助事業の内容 (補助対象経費等確認・計算書の別シート) [Excelファイル/58KB]
(3)補助事業に係るリース契約詳細(※1) (補助対象経費等確認・計算書の別シート) [Excelファイル/58KB]
(4)太陽光発電設備(モジュール・パワーコンディショナー)の設備費及び設置工事費が確認できる2者以上の見積書の写し(※5)
(5)太陽光発電設備(モジュール・パワーコンディショナー)のメーカー名・型番が確認できる書類の写し
(6)太陽電池モジュールの公称最大出力の合計値及びパワーコンディショナーの定格出力の合計値が確認できる書類の写し
(7)太陽電池モジュール及びパワーコンディショナーの設置予定箇所の現地写真(撮影日を書いた看板又は紙等を写しこんで撮影されたもの)
(8)蓄電池の設備費及び設置工事費が確認できる2者以上の見積書の写し(※2)(※5)
(9)蓄電池のメーカー名・型番が確認できる書類の写し(※2)
(10)蓄電池の定格容量(kWh)及び(Ah・セル)が確認できる書類の写し(※2)
(11)蓄電池の設置予定箇所の現地写真(撮影日を書いた看板又は紙等を写しこんで撮影されたもの)(※2)
(12)補助対象施設の所有者の開業届の写し(※3)
(13)工事(予定・実績)内容証明書 [Wordファイル/26KB](※4)
(14)その他市長が必要と認める書類
※1 登録事業プランを提供する事業者と太陽光発電システムの所有者が異なる場合のみ必要
※2 蓄電池を導入する場合のみ必要
※3 補助対象施設の所有者が個人事業主の場合のみ必要
※4 添付書類のうち(5)(6)(9)(10)を提出できない場合又は当該書類で確認できる事項が不十分である場合に、当該書類に代えて提出することができる。
※5 【交付申請の内容と仕様が異なるとき】2者以上の見積書はいずれも同一の内容又は同種・同等の内容であること。また、交付申請にあたってそれぞれの見積書に基づいて算出した補助金の申請額が異なる場合は低い方の額になる見積書を採用すること。2者以上の見積書の内容(機器の型番等)が同一でない場合は計画(変更・中止)承認申請書の理由記入欄(1)に必ず記入すること。
【交付申請の内容と仕様が同一のとき】見積書の機器の型番が交付申請時の機器の型番と同一でない場合は計画(変更・中止)承認申請書の理由記入欄(2)に必ず記入すること。
※ 市長が特に必要と認める場合は、添付書類の一部を省略することができます。
<記入・提出するときの注意点>
・鉛筆、消えるボールペンで記入した場合は文字が消えて確認出来なくなる場合がありますので、消えないペンで記入してください。
・今後の手続き等のため申請書のコピーをとり、補助金の交付まで保管してください。
・写真の撮り方については写真の撮り方 [PDFファイル/494KB]を参照してください。
財産処分承認申請書を市環境政策課に提出してください。承認を受けて対象機器を法定耐用年数の期間内に処分したときは、財産処分報告書を市環境政策課に提出してください。
財産処分承認申請書(様式第6号) [Wordファイル/29KB]
財産処分報告書(様式第8号) [Wordファイル/25KB]
申請書類については市環境政策課に郵送または持ち込みしてください。
※持ち込みでの提出の場合、その場での審査はできませんのでご了承ください。
≪提出先(宛先)≫
〒586-8501 河内長野市原町一丁目1番1号
河内長野市環境政策課 再生可能エネルギー導入促進補助金担当
問い合わせの内容に応じて窓口が異なります。
≪補助金の制度・手続きに関すること≫
河内長野市 環境政策課 環境政策係
電話番号:0721-53-1111
≪製品や料金に関すること≫
製品や料金に関する相談は下記の本市と「河内長野市域における温室効果ガス排出量削減に向けた事業の実施に関する協定」を締結した協力事業者までお問い合わせください。
◯大阪ガス株式会社
【民間事業者等向け補助窓口】
問い合わせ先:Daigasエナジー株式会社 都市圏営業部 第4チーム
窓口開設曜日・時間:土日祝以外・9時00分~17時00分
電話番号:06-6205-4157
※個人事業者等向けの窓口については別ページ「河内長野市個人向け再生可能エネルギー導入促進補助金(個人向けの補助)」内の「(8)問い合わせ先」に掲載しています。
◯河内長野ガス株式会社
問い合わせ先:河内長野ガス株式会社受付ダイヤル
窓口開設曜日・時間:全日・9時00分~17時00分※年末年始は除く
電話番号:0120-530-012
FAX番号:0721-53-3557
◯大阪府LPガス協会南河内支部狭山長野地区
問い合わせ先:大阪府LPガス協会南河内支部狭山長野地区
窓口開設曜日・時間:(平日)9時00分~17時00分(12時00分~13時00分は閉設)
電話番号:0721-53-2648
FAX番号:0721-53-6848
≪その他脱炭素施策・環境施策に関すること≫
河内長野市 環境政策課 環境政策係
電話番号:0721-53-1111
FAX番号:0721-55-1435
