本文
河内長野市自己所有型民間事業等向け再生可能エネルギー導入促進補助金(自己所有型太陽光発電設備を導入する民間事業者等向けの補助)
河内長野市自己所有型民間事業者等向け再生可能エネルギー導入促進補助金(自己所有型太陽光発電設備を導入する民間事業者向けの補助)
令和7年度の申請受付は5月12日(月曜日)から開始します。
【注意事項】
★ 先に下記の事項に目を通してください ★
・申込期間 令和7年5月12日(月曜日)~令和7年12月15日(月曜日)(当日消印有効)
・令和7年度の予算を執行予定額(交付申請の合計金額)が超過した日(以下「予算超過日」といいます。)をもって申込終了となります。
・予算超過日に複数の申請があった場合は抽選を実施し予算の範囲内での受付となります。
・交付対象事業に係る契約・設置工事の契約・着手等を行う前に申し込む(交付申請)必要があります。
・補助要件・機器要件を必ず参照してください。
・交付申請の際に太陽光発電設備の設備費・設置工事費にかかる2者の見積書の提出(相見積)が必要です。
・実績報告書兼請求書の提出締切は次の(1)(2)のいずれか早い日です。(当日消印有効)
(1)設置工事を完了した日の翌日を起算日として60日を経過する日
(2)令和8年2月27日(金曜日)
・設備の設置後、法定耐用年数(太陽光発電設備17年)を経過するまで適正な使用を続ける必要があります。また、その確認として設置・使用状況について市長の求めに応じて現地の写真等を市に報告する必要があります。
【更新履歴】
(2025.12.16)・令和7年度の申請受付は12月15日(月曜日)で終了しました。
(2025.05.19)・「9.その他」に補助金トップページへのリンクを掲載しました。
(2025.05.09)・交付申請書など令和7年度の様式がダウンロードできるようになりました。(このページの「6.必要な書類」からダウンロードできます。)
(2025.05.03)・交付申請書など令和7年度の様式は現在準備中です(準備が整い次第このページの「6.必要な書類」にアップしてこの「更新履歴」に反映します。)
目次
補助金の交付を受けることができる者は、次の(1)~(14)全ての要件を満たすものとします。
(1) 日本国内で事業活動を営んでおり、かつ、下記のいずれかに該当するもの
ア 会社法(平成17年法律第86号)第2条第1号に規定する会社
イ 法人税法(昭和40年法律第34号)第2条第7号に規定する協同組合等
ウ 保険業法(平成7年法律第105号)第2条第2項に規定する保険会社
エ 社会福祉法(昭和26年法律第45号)第22条に規定する社会福祉法人
オ 私立学校法(昭和24年法律第270号)第3条に規定する学校法人
カ 医療法(昭和23年法律第205号)第39条第2項に規定する医療法人
キ 宗教法人法(昭和26年法律第126号)第4条第2項に規定する宗教法人
ク 一般社団法人及び一般財団法人に関する法律(平成18年法律第48号)第2条第1号に規定する一般社団法人等
ケ 特定非営利活動促進法(平成10年法律第7号)第2条第2項に規定する特定非営利活動法人
コ 建物の区分所有等に関する法律(昭和37年法律第69号)第3条に規定する団体
サ 個人事業主
シ その他環境大臣の承認を得て、市長が適当と認める者
(2) 地方自治法施行令(昭和22年政令第16号)第167条の4第1項に規定する者又は同条第2項各号に規定する者でないこと。
(3) 直近3年度において、国税、都道府県税又は市町村税を滞納していないこと。
(4) 代表者が破産者で復権を得ていない団体でないこと。
(5) 会社更生法(平成14年法律第154号)に基づき更生手続開始の申立てがなされていないこと。
(6) 民事再生法(平成11年法律第225号)に基づき再生手続開始の申立てがなされていないこと。
(7) 金融機関の取引停止処分を受けていないこと。
(8) 代表者が成年被後見人又は被保佐人若しくは未成年者である団体でないこと。
(9) 代表者が懲役若しくは禁錮の刑に処されその執行が終わらない者又は禁錮以上の刑に該当する罪を犯した容疑をもって逮捕、勾留若しくは起訴され判決が確定に至るまでの者である団体でないこと。
(10) 暴力団員による不当な行為の防止等に関する法律(平成3年法律第77号)第2条第2号に規定する暴力団及びそれらの利益となる活動を行う者でないこと。
(11) 本市から地方自治法(昭和22年法律第67号)第244条の2第11項の規定による指定の取消を受け、当該取消の日から1年を経過しない団体でないこと。
(12) 地方自治法第92条の2、第142条(同条を準用する場合を含む。)又は第180条の5第6項の規定に抵触する団体でないこと。
(13) 河内長野市建設工事等指名停止要綱(平成13年河内長野市要綱第51号)に基づく指名停止措置期間中の団体でないこと。
(14) 前各号に掲げるもののほか、市長が不適当であると認めるものでないこと。
補助金交付の対象となる事業は、補助対象施設に太陽光発電設備を設置する事業です。
【補助対象施設】
補助金の交付対象者が所有する市内の施設で、かつ、太陽光発電設備が設置されていない次のいずれかに該当する施設をいいます。
(1)事務所、事業所等(店舗併用住宅を含む。)
(2)賃貸集合住宅(導入する太陽光発電設備で発電した電力を建物内の各住戸に供給する場合に限る。)
※本補助金において賃貸集合住宅とは、人が居住の用に供することを目的とした賃貸借契約の締結により貸し出される住宅で、1棟に2戸以上の住戸(オーナー、親族等が居住する住戸を除く。)を有する建物のことをいいます。ただし、居住以外の目的(店舗、事務所、倉庫等)で使用される、又は賃貸借契約が締結されないものを除きます。
| 補助メニュー | 太陽光発電設備 (自己所有型) |
| 補助金額の 算出方法 |
・(1)(2)のいずれか低い方 (千円未満切り捨て) |
| 1件あたりの 補助金額上限(円) |
10,000,000 |
| 補助メニュー | 太陽光発電設備 (自己所有型) |
| 補助要件、運用等に係る要件 |
・設置する補助対象施設に太陽光発電設備が設置されていないこと。 |
| 機器要件 | ア 補助対象施設が賃貸集合住宅の場合は、太陽電池モジュールの公称最大出力の合計値(小数点以下を切り捨てない値)が当該賃貸集合住宅が有する賃貸住宅の戸数(当該賃貸集合住宅のオーナーやその親族等が居住する住戸の戸数を除く。)に1.75(kW /戸)を乗じた値以下であること。 イ 未使用品(新品かつ発電していない品)であること。 ウ 自家消費型配線であること。 エ その他地域脱炭素移行・再エネ推進交付金実施要領別紙2の2(2)ア(ア)の交付要件を満たしていること。 |
| ※これらの要件に違反したことが明らかになった場合は、交付決定を取り消し、補助金の返還を求めることがあります。 | |
上記の表が見えにくい場合にご覧ください。補助要件と機器要件 [PDFファイル/109KB]


上記の表が見えにくい場合はこちらをご覧ください。申請手続きの流れ [PDFファイル/675KB]
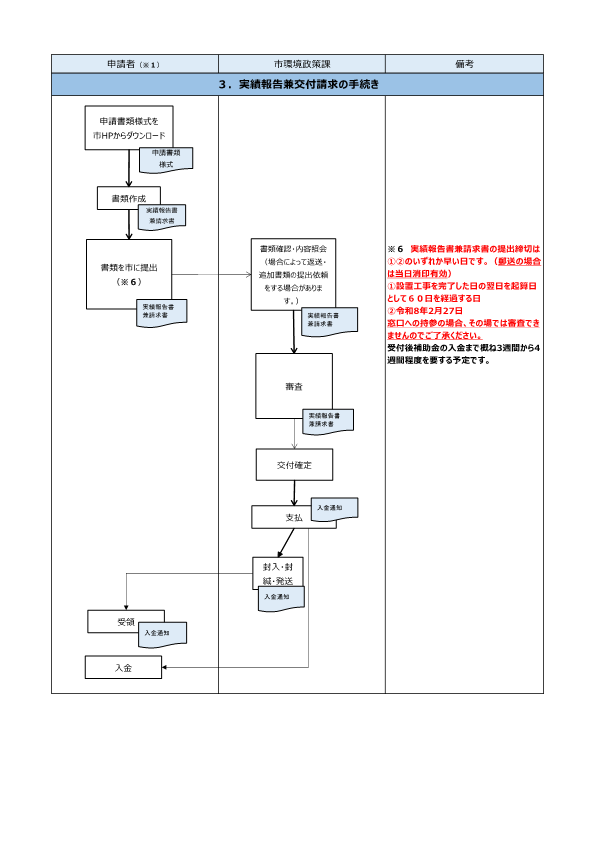
(イ)実績報告兼交付請求のとき
-------------------------------------------
(ウ)交付決定後に事業内容を変更する場合
(エ)法定耐用年数内に設備を処分する(売却し、譲渡し、交換し、 廃棄し、貸し付けしまたは担保に供する)場合
それぞれの手続きに必要な書類が異なります。
※(ウ)(エ)は該当する場合のみ必要
【注意事項】
・申込期間 令和7年5月12日(月曜日)~令和7年12月15日(月曜日)
・令和7年度の予算を執行予定額が超過した日をもって申込終了となります。
交付申請書に添付書類を添えて提出(市環境政策課に郵送又は持ち込み)してください。
※持ち込みでの提出の場合、その場での審査はできませんのでご了承ください。
≪添付書類≫
(1)補助対象経費等確認・計算書 [Excelファイル/41KB]
(2)誓約書(補助対象経費等確認・計算書の別シート) [Excelファイル/41KB]
(3)太陽光発電設備(モジュール・パワーコンディショナー)の設備費及び設置工事費が確認できる2者以上の見積書の写し(※1)
(4)太陽光発電設備(モジュール・パワーコンディショナー)のメーカー名・型番が確認できる書類の写し
(5)太陽電池モジュールの公称最大出力の合計値及びパワーコンディショナーの定格出力の合計値が確認できる書類の写し
(6)太陽電池モジュール及びパワーコンディショナーの設置予定箇所の現地写真(撮影日を書いた看板又は紙等を写しこんで撮影されたもの)
(7)税務署で発行される申請者に係る直近3年度分の納税証明書(法人税、消費税及び地方消費税)の写し(※2)
(8)税務署で発行される申請者に係る直近3年度分の納税証明書(所得税、消費税及び地方消費税)の写し(※3)
(9)法務局で発行される商業・法人登記にかかる履歴事項全部証明書(発行が3カ月以内のもの)の写し(※2)
(10)税務署に提出した開業届の写し(※3)
(11)工事(予定・実績)内容証明書 [Wordファイル/25KB](※4)
(12)補助対象施設である賃貸集合住宅が有する賃貸住宅の戸数を確認できる書類(仕様書、図面等)の写し(※5)
(13)その他市長が必要と認める書類
※1 2者以上の見積書はいずれも同一の内容又は同種・同等の内容であること。また、交付申請にあたってそれぞれの見積書に基づいて算出した補助金の申請額が異なる場合は、低い方の額となる見積書を採用すること。2者以上の見積書の内容(機器の型番等)が同一でない場合は下記の理由記入欄に必ず記入すること。
※2 個人事業主の場合は不要
※3 個人事業主の場合のみ必要
※4 添付書類のうち(4)(5)を提出できない場合又は当該書類で確認できる事項が不十分である場合に、当該書類に代えて提出することができる。
※5 補助対象施設が賃貸集合住宅である場合のみ必要
※ 市長が特に必要と認める場合は、添付書類の一部を省略することができます。
<記入・提出するときの注意点>
・鉛筆、消えるボールペンで記入した場合は文字が消えて確認出来なくなる場合がありますので、消えないペンで記入してください。
・今後の手続き等のため本申請書のコピーをとり、補助金の交付まで保管してください。
・写真の撮り方については写真の撮り方 [PDFファイル/494KB]を参照してください。
【注意事項】提出締切は次の(1)(2)のいずれか早い日です。(当日消印有効)
(1)設置工事を完了した日の翌日を起算日として60日を経過する日
(2)令和8年2月27日(金曜日)
実績報告書兼請求書に添付書類を添えて提出(市環境政策課に郵送または持ち込み)してください。
※持ち込みでの提出の場合、その場での審査はできませんのでご了承ください。
実績報告書兼請求書(様式第5号) [Wordファイル/40KB]
≪添付書類≫
(1)所要額等確認・計算書 [Excelファイル/27KB]
(2)太陽光発電設備(モジュール・パワーコンディショナー)の設備費及び設置工事費が確認できる申請者宛ての領収書の写し(※1)(※2)
(3)太陽電池モジュールの公称最大出力の合計値及びパワーコンディショナーの定格出力の合計値が確認できる書類の写し
(4)太陽電池モジュール及びパワーコンディショナーが新品であることが確認できる書類(出荷証明書等)の写し
(5)FIT・FIP制度による余剰電力の売電を行っていないことが分かる証明等又はア及びイ
ア電力会社との連系協議書類(系統連系申込書、契約書、申合書等の「FITによる連系でないことの分かる書類」)の写し
イその他付随資料(単線結線図、発電所構内図等の「需要設備のある自家消費型であることの分かる図面」)の写し
(6)自家消費率の根拠となるシミュレーション結果等の資料(補助対象施設が賃貸集合住宅の場合は省略可能)(※3)
(7)太陽電池モジュール及びパワーコンディショナーの設置箇所の現地写真(撮影日を書いた看板又は紙等を写しこんで撮影されたもの)
(8)設置した太陽電池モジュール及びパワーコンディショナーの型番を示す写真(領収書等に型番の記載があれば省略可能)(撮影日を書いた看板又は紙等を写しこんで撮影されたもの)(※3)
(9)太陽光発電システムを設置した建物の全景写真(撮影日を書いた看板又は紙等を写しこんで撮影されたもの)
(10)設置した逆潮流を防止する装置の型番を示す写真(撮影日を書いた看板又は紙等を写しこんで撮影されたもの)(※4)
(11)交付申請者の口座情報が確認できるもの(通帳のコピー等)
(12)工事(予定・実績)内容証明書 [Wordファイル/25KB](※5)
(13)その他市長が必要と認める書類
※1 費用の内訳については他の書類で確認できれば差し支えない。
※2 申請者宛ての領収書が発行されないケースのうち申請者から販売事業者等へ口座振替等による支払いを行った場合は、口座振替支払い依頼書の控え、インターネットの送金履歴等申請者から販売事業者等への支払いの事実を確認できる書類の写しを申請者宛ての領収書の写しに代えて提出することができる。
申請者宛ての領収書が発行されないケースのうちローン会社から申請者を介さず直接販売事業者等に支払う方式のローン払い等であるため申請者から販売事業者等へ支払いを行わない場合は、「実績報告兼請求日までに販売事業者等から申請者へ所有権が移転していること」及び「申請者がローンを返済できないときに所有権の移転等が起こりえない契約となっていること」を確認できる書類の写しを申請者宛ての領収書の写しに代えて提出することができる。
※3 条件を満たす場合は省略可能
※4 「3 非FIT余剰売電の有無」で「実施しない」を選択した場合のみ提出を要する。
※5 添付書類のうち(3)(4)(8)を提出できない場合又は当該書類で確認できる事項が不十分である場合に、当該書類に代えて提出することができる。
※ 市長が特に必要と認める場合は、添付書類の一部を省略することができます。
<記入・提出するときの注意点>
・交付決定番号は、郵送しました「補助金交付決定通知書」を確認のうえ、記入してください。
・鉛筆、消えるボールペンで記入した場合は文字が消えて確認出来なくなる場合がありますので、消えないペンで記入してください。
・実績報告の内容を確認することがあるため、報告書のコピーを補助金の交付まで保管してください。
・写真の撮り方については写真の撮り方 [PDFファイル/494KB]を参照してください。
計画(変更・中止)承認申請書に添付書類を添えて提出(市環境政策課に郵送又は持ち込み)してください。
※持ち込みでの提出の場合、その場での審査はできませんのでご了承ください。
計画(変更・中止)承認申請書(様式第3号) [Wordファイル/36KB]
≪添付書類≫(内容に変更があったものを添付すること)
(1)補助対象経費等確認・計算書 [Excelファイル/28KB]
(2)太陽光発電設備(モジュール・パワーコンディショナー)の設備費及び設置工事費が確認できる2者以上の見積書の写し(※1)
(3)太陽光発電設備(モジュール・パワーコンディショナー)のメーカー名・型番が確認できる書類の写し
(4)太陽電池モジュールの公称最大出力の合計値及びパワーコンディショナーの定格出力の合計値が確認できる書類の写し
(5)太陽電池モジュール及びパワーコンディショナーの設置予定箇所の現地写真(撮影日を書いた看板又は紙等を写しこんで撮影されたもの)
(6)補助対象施設の所有者の開業届の写し(※2)
(7)工事(予定・実績)内容証明書 [Wordファイル/25KB](※3)
(8)その他市長が必要と認める書類
※1 【交付申請の内容と仕様が異なるとき】2者以上の見積書はいずれも同一の内容又は同種・同等の内容であること。また、交付申請にあたってそれぞれの見積書に基づいて算出した補助金の申請額が異なる場合は低い方の額になる見積書を採用すること。
2者以上の見積書の内容(機器の型番等)が同一でない場合は「計画(変更・中止)承認申請書」の理由記入欄(1)に必ず記入すること。
【交付申請の内容と仕様が同一のとき】見積書の機器の型番が交付申請時の機器の型番と同一でない場合は「計画(変更・中止)承認申請書」の理由記入欄(2)に必ず記入すること。
※2 個人事業主の場合のみ必要
※3 添付書類のうち(3)(4)を提出できない場合又は当該書類で確認できる事項が不十分である場合に、当該書類に代えて提出することができる。
※ 市長が特に必要と認める場合は、添付書類の一部を省略することができます。
<記入・提出するときの注意点>
・鉛筆、消えるボールペンで記入した場合は文字が消えて確認出来なくなる場合がありますので、消えないペンで記入してください。
・今後の手続き等のため申請書のコピーをとり、補助金の交付まで保管してください。
・写真の撮り方については写真の撮り方 [PDFファイル/494KB]を参照してください。
財産処分承認申請書を市環境政策課に提出してください。承認を受けて対象機器を法定耐用年数の期間内に処分したときは、財産処分報告書を市環境政策課に提出してください。
財産処分承認申請書(様式第6号) [Wordファイル/28KB]
財産処分報告書(様式第8号) [Wordファイル/25KB]
申請書類については市環境政策課に郵送するか、または持ち込みしてください。
※持ち込みでの提出の場合、その場での審査はできませんのでご了承ください。
≪提出先(宛先)≫
〒586-8501 河内長野市原町一丁目1番1号
河内長野市環境政策課 再生可能エネルギー導入促進補助金担当
問い合わせの内容に応じて窓口が異なります。
≪補助金の制度・手続きに関すること≫
河内長野市 環境政策課 環境政策係
電話番号:0721-53-1111
≪製品や料金に関すること≫
製品や料金に関する相談は下記の本市と「河内長野市域における温室効果ガス排出量削減に向けた事業の実施に関する協定」を締結した協力事業者までお問い合わせください。
◯大阪ガス株式会社
【民間事業者等向け補助窓口】
問い合わせ先:Daigasエナジー株式会社 都市圏営業部 第4チーム
窓口開設曜日・時間:土日祝以外・9時00分~17時00分
電話番号:06-6205-4157
※個人事業者等向けの窓口については別ページ「河内長野市個人向け再生可能エネルギー導入促進補助金(個人向けの補助)」内の「(8)問い合わせ先」に掲載しています。
◯河内長野ガス株式会社
問い合わせ先:河内長野ガス株式会社受付ダイヤル
窓口開設曜日・時間:全日・9時00分~17時00分※年末年始は除く
電話番号:0120-530-012
FAX番号:0721-53-3557
◯大阪府LPガス協会南河内支部狭山長野地区
問い合わせ先:大阪府LPガス協会南河内支部狭山長野地区
窓口開設曜日・時間:(平日)9時00分~17時00分(12時00分~13時00分は閉設)
電話番号:0721-53-2648
FAX番号:0721-53-6848
≪その他脱炭素施策・環境施策に関すること≫
河内長野市 環境政策課 環境政策係
電話番号:0721-53-1111
FAX番号:0721-55-1435
河内長野市再生可能エネルギー導入促進補助金【重点対策加速化事業】(トップページ)
